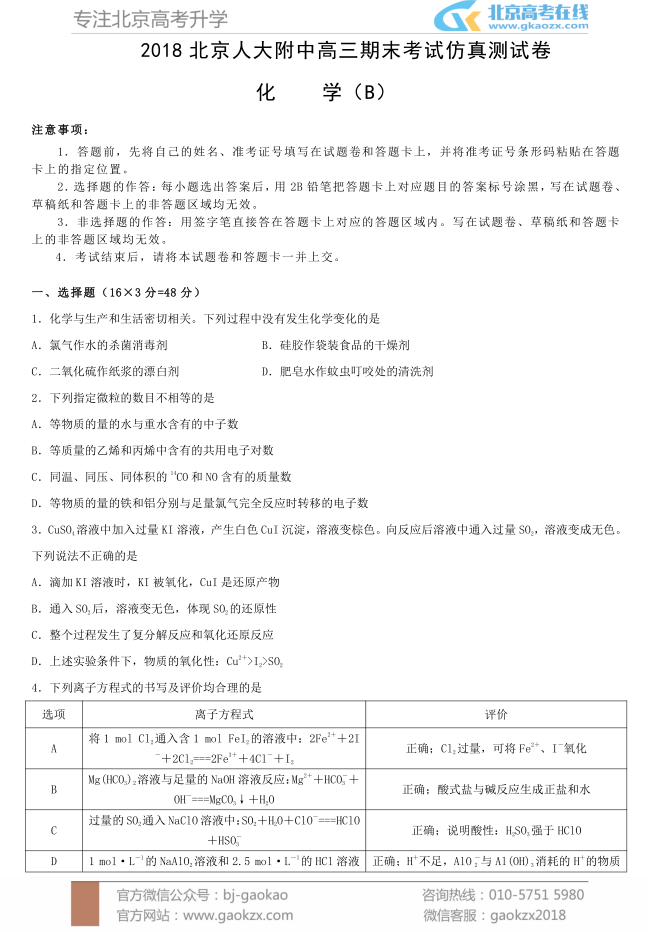
2018-2019学年即将结束,各位考生将迎来2019年高三上学期期末考试!北京高考在线网特此整理了2018年北京人大附高三上学期期末化学仿真测试卷B卷试题及答案,供参考!

声明:本文部分信息来源于网络,由北京高考在线团队-北京地区的高考升学服务平台(微信公众号:bj-gaokao)综合整理编辑,如有侵权,请及时联系管理员删除。



2018-12-07 11:16|编辑: 张老师|阅读: 1
摘要
2018-2019学年即将结束,各位考生将迎来2019年高三上学期期末考试!北京高考在线网特此整理了2018年北京人大附高三上学期期末化学仿真测试卷B卷试题及答案,供参考!2018-2019学年即将结束,各位考生将迎来2019年高三上学期期末考试!北京高考在线网特此整理了2018年北京人大附高三上学期期末化学仿真测试卷B卷试题及答案,供参考!

声明:本文部分信息来源于网络,由北京高考在线团队-北京地区的高考升学服务平台(微信公众号:bj-gaokao)综合整理编辑,如有侵权,请及时联系管理员删除。
0
收藏
微信扫一扫分享
微信里点“发现”
扫一下二维码便可将本文分享至朋友圈
上一篇:2018年临川育人学校高三上学期期末化学试题答案
下一篇:2018人大附高三上学期期末仿真测试生物A试题答案
北京2018年高三(上)期末测试真题&答案汇总2018-12-21
没有更多了