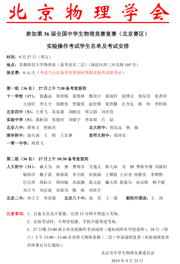
9月23日,北京物理学会正式发布参加第 36 届全国中学生物理竞赛复赛(北京赛区)实验操作考试学生名单及考试安排。此次参加物理复赛实验操作分数线为162分。
时间:9 月 27 日(周五)
地点:首都师范大学物理系(备考室在二层)(海淀区西三环北路 105 号)
报名 费:0 元/人(考试当天在备考室签到时领取实验考试准考证)
第一组(36 名)
27 日上午 7:30 备考室 签到
十一学校(17) ) : 郭鑫垚 周奕旸 夏煜林 甄昊宇 郭雨轩 赵博文 倪辰昊 张荐科
王幼轩 李天仝 郑楷誉 贾骏琪 赵世博 梁晋徽 孔令弘 杨 恒 李梓铭
北京四 中(5) ) :王奕飞 朱家鼎 刘睦达 周文韬 刘亦岱
实验中学 (5) ) :葛桓羽 张偲恒 刘储宁 李家琛 吕 喆
北京八中 :薛寒玉 程锐杰 北 大附中 :倪达远 杨 振
清华附中 :赵天润 王 程 王宏睿 首师 大附中 :郑沛实
一零一中学 :周晋飞
第二组(36 名)
27 日上午 10:30 备考室 签到
人大附中(31) ) : 戚大为 孙 睿 曹修齐 艾逸文 陈九如 吴 桐 曹陈华睿 刘新阳
喻勃洋 魏子淇 林雨晨 李天皓 张致涵 王熠晨 王启尧 孙静昊 李博熙
任自厚 周耘吉 周钧翰 苏政渊 庞元喆 戴大伟 郭嘉为 孙启帆 顾子健
刘立今 刘会凌 宋新为 梅 雨 刘欣宇
北京二中 :何子立 华星源 北京八十中 :张 昱 王一霖 朝阳外国语 :王 祎
注意事项:
1、自备文具及计算器。迟到 15 分钟不得进入考场。
2、实验考试时,不得穿校服,手机不能带进考场。
3、27 日晚 23:00 前公布实验操作考试成绩(通知到所在学校老师)。28 日(周
六)下午 13:00—13:40 在首师大物理系楼(二层)申请成绩复查(实验成绩复查
具体事宜另行通知)。

北京市中学生物理竞赛委员会
2019 年 9 月 23 日
声明:本文来源于北京物理学会,由北京高考在线团队(微信公众号:bj-gaokao)排版编辑,如有侵权,请及时联系管理员删除。









