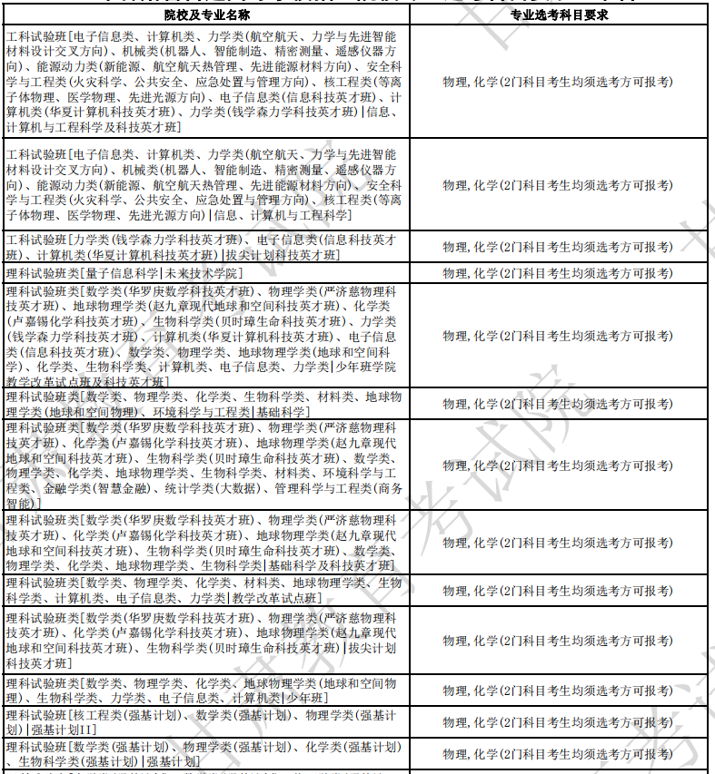
2024年各省普通高等学校招生院校专业选考科目要求陆续公布,北京高考在线团队整理了中国科学技术大学各省详细各专业选科要求,2024届高考生可以重点看下!
中国科学技术大学2024年各省招生专业选考科目要求




声明:本文由北京高考在线团队(微信公众号:bjgkzx)排版编辑,内容来源于甘肃教育考试院,如有侵权,请及时联系管理员删除。



2021-11-29 16:25|编辑: 王老师|阅读: 1
摘要
北京高考在线团队最新整理了中国科学技术大学2024年各省招生专业选考科目要求,供2024届考生参考。2024年各省普通高等学校招生院校专业选考科目要求陆续公布,北京高考在线团队整理了中国科学技术大学各省详细各专业选科要求,2024届高考生可以重点看下!




声明:本文由北京高考在线团队(微信公众号:bjgkzx)排版编辑,内容来源于甘肃教育考试院,如有侵权,请及时联系管理员删除。
0
收藏
微信扫一扫分享
微信里点“发现”
扫一下二维码便可将本文分享至朋友圈
上一篇:浙江大学2024年各省招生专业选考科目要求
下一篇:厦门大学2024年各省招生专业选考科目要求
各大高校2024年招生专业选考科目要求汇总2023-08-11
2024年拟来湖南招生普通高校招生专业选考科目要求2021-11-18
全国新高考改革省市改革方案及2024选科要求汇总2022-06-27
没有更多了