2023北京房山区期末考试已陆续开始,为了方便同学们查找相关试题,北京高考在线团队整理了北京市房山区高一上学期期末化学试题及答案,附高清电子版,欢迎为大家下载分享~
相关汇总丨北京市2021-2023年高一上学期期末试题及答案汇总
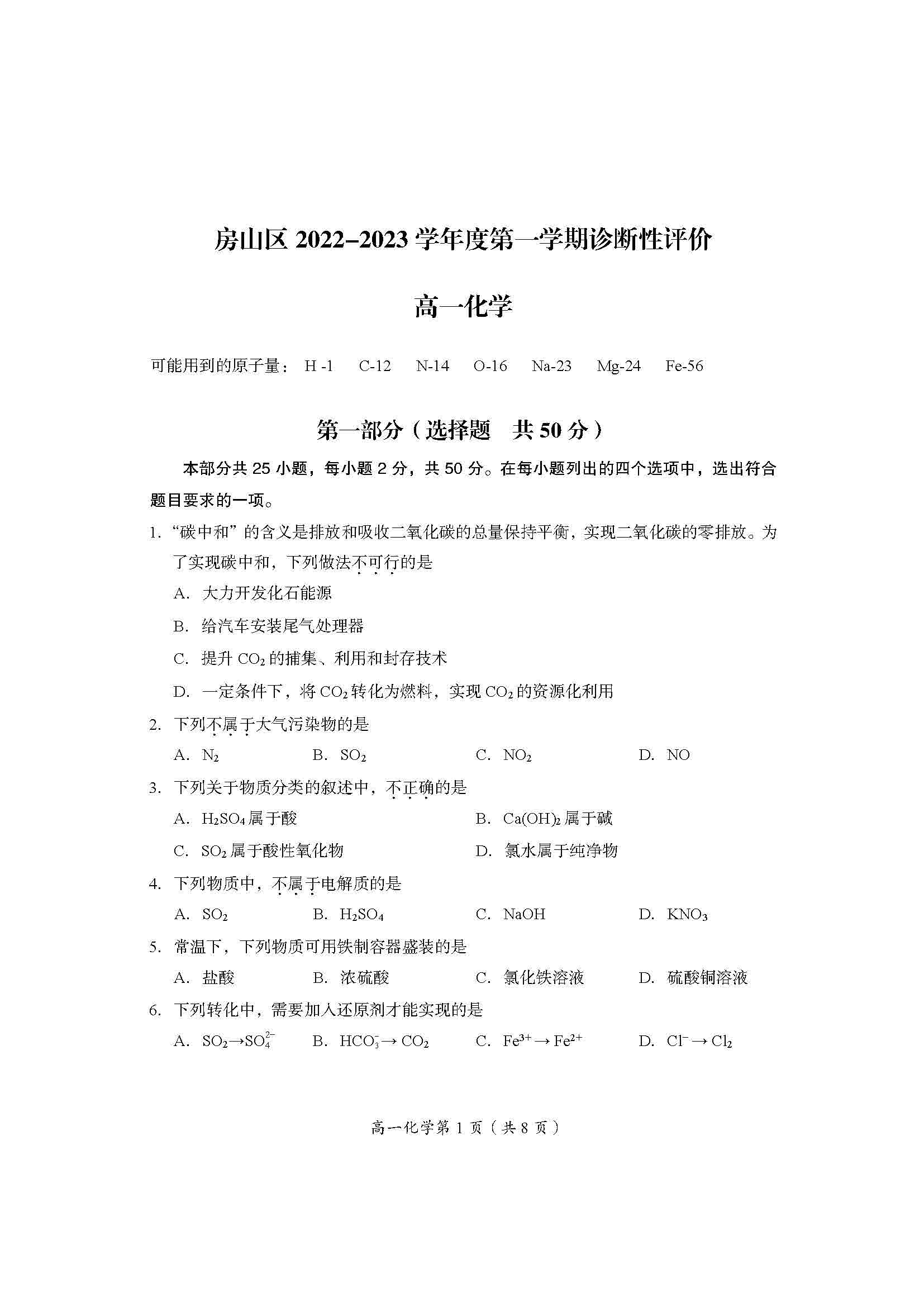
2023年北京市房山区高一上学期期末化学试题及答案

立即下载:2023年北京市房山区高一上学期期末化学试题
声明:本文由北京高考在线团队(微信公众号:bjgkzx)排版编辑,内容来源于网络,如有侵权,请及时联系管理员删除。



2023-01-18 10:38|编辑: 木老师|阅读: 1
摘要
本位为大家整理了2023年北京市房山区高一上学期期末化学试题及答案,欢迎同学们下载练习!2023北京房山区期末考试已陆续开始,为了方便同学们查找相关试题,北京高考在线团队整理了北京市房山区高一上学期期末化学试题及答案,附高清电子版,欢迎为大家下载分享~
相关汇总丨北京市2021-2023年高一上学期期末试题及答案汇总

声明:本文由北京高考在线团队(微信公众号:bjgkzx)排版编辑,内容来源于网络,如有侵权,请及时联系管理员删除。
0
收藏
微信扫一扫分享
微信里点“发现”
扫一下二维码便可将本文分享至朋友圈
上一篇:2023年北京大兴区高二上学期期末地理试题及答案
下一篇:2023北京顺义区高一上学期期末语文试题及答案
2022-2023学年北京初三至高三各年级期末试题及答案汇总2023-07-05
北京市2021-2023年高一上学期期末试题及答案汇总2023-01-19
没有更多了