2023天一大联考高三阶段性测试(五)于3月6日开考。北京高考在线团队整理了文综科目试题及答案,分享给同学们。
其他科目试题下载:2023天一大联考高三阶段性测试(五)试题及答案汇总
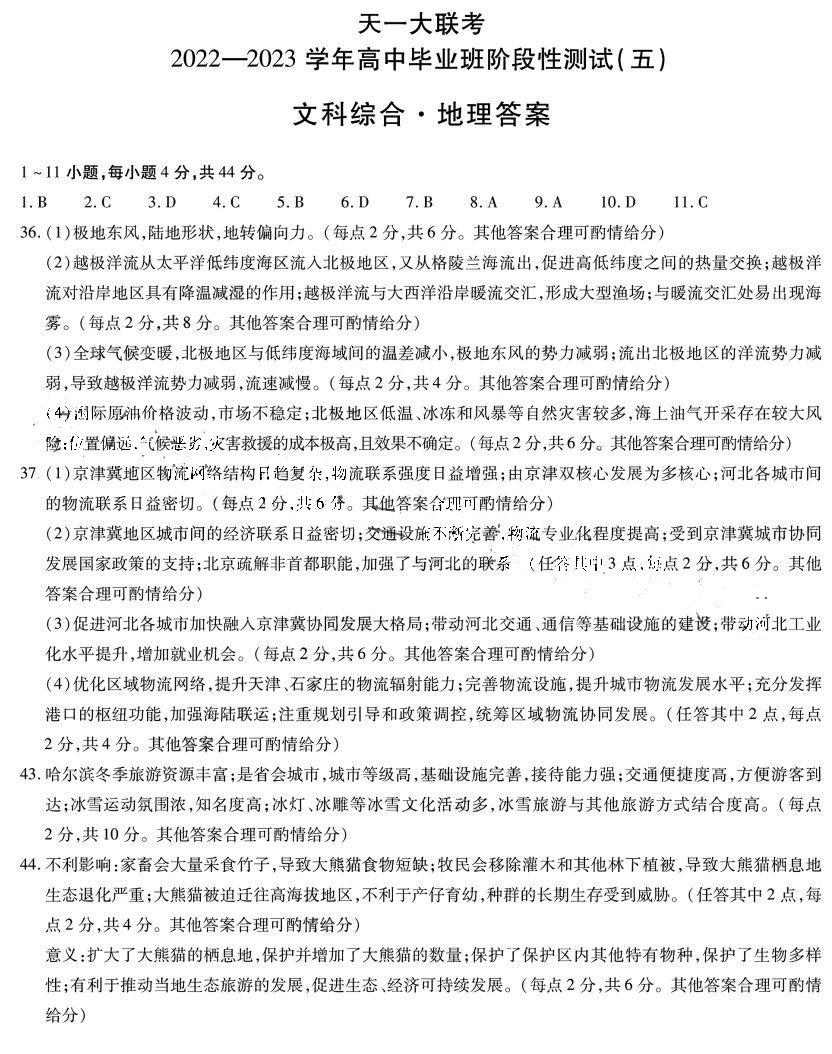
2023天一大联考高三阶段性测试(五)文综试题及答案

立即下载:2023天一大联考高三阶段性测试(五)文综试题答案
更多试题下载>>>2022-2023学年全国各省市高三年级热点试题汇总
温馨提示:
为了方便各位考生及家长下载练习,北京高考在线特汇总整理2023天一大联考高三阶段性测试(五)各科试题及答案PDF文件,陆续更新中,按以下步骤即可免费下载!
①扫描下方二维码,关注京考一点通微信公众号;
②在对话框回复【101】即可免费下载。
声明:本文由北京高考在线团队(微信公众号:bjgkzx)排版编辑,内容来源于网络,如有侵权,请及时联系管理员删除。










