2023年6月25日,青海省普通高校招生各批各类录取控制分数线正式公布。北京高考在线团队整理了具体内容,供查看。
各省一本线:2023年全国各省市高考一本分数线数据汇总
各省完整分数线:2023全国各省市高考成绩查询入口、批次线及一分一段表汇总
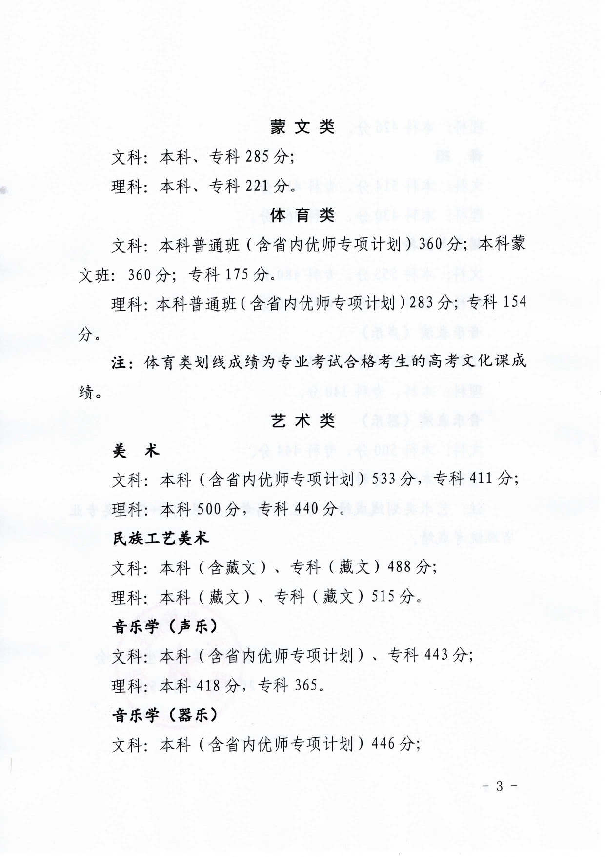
青海省普通高校招生各批各类录取控制分数线




声明:本文由北京高考在线团队(微信公众号:bjgkzx)排版编辑,内容来源于青海省教育考试院,如有侵权,请及时联系管理员删除。



2023-06-25 11:35|编辑: 常老师|阅读: 1
摘要
2023年青海省普通高校招生各批各类录取控制分数线正式公布,供考生参考。2023年6月25日,青海省普通高校招生各批各类录取控制分数线正式公布。北京高考在线团队整理了具体内容,供查看。
各省一本线:2023年全国各省市高考一本分数线数据汇总
各省完整分数线:2023全国各省市高考成绩查询入口、批次线及一分一段表汇总




声明:本文由北京高考在线团队(微信公众号:bjgkzx)排版编辑,内容来源于青海省教育考试院,如有侵权,请及时联系管理员删除。
0
收藏
微信扫一扫分享
微信里点“发现”
扫一下二维码便可将本文分享至朋友圈
上一篇:2023年海南省普通高校招生各批各类录取控制分数线
下一篇:2023年青海高考文史类成绩一分一段表
2023年39所高校强基计划入围分数线、名单及校测安排汇总2023-08-04
2023年全国各省市高考试题及答案汇总2024-02-20
2023全国各省市高考成绩查询入口、批次线及一分一段表汇总2023-06-27
没有更多了