2023北京舞蹈学院各专业最低录取控制分数线已公布,下面北京高考在线为大家整理了录取标准详情,对北京舞蹈学院感兴趣的同学可以关注一下。
数据②:2023年全国重点高校录取分数线汇总(查看高校在各省市的录取分数)
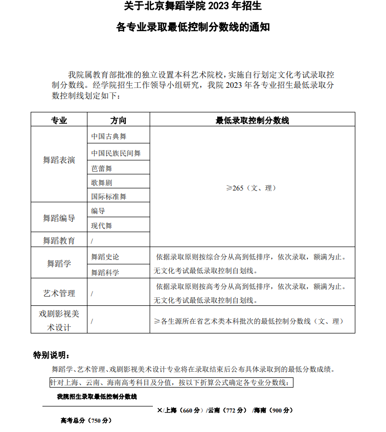
2023北京舞蹈学院各专业最低录取控制分数线

声明:本文由北京高考在线团队(微信公众号:bjgkzx)排版编辑,内容来源于北京舞蹈学院本科招生网,如有侵权,请及时联系管理员删除。



2023-07-27 13:41|编辑: 常老师|阅读: 1
摘要
北京高考在线整理了2023北京舞蹈学院各专业最低录取控制分数线,供考生参考。2023北京舞蹈学院各专业最低录取控制分数线已公布,下面北京高考在线为大家整理了录取标准详情,对北京舞蹈学院感兴趣的同学可以关注一下。
数据②:2023年全国重点高校录取分数线汇总(查看高校在各省市的录取分数)

声明:本文由北京高考在线团队(微信公众号:bjgkzx)排版编辑,内容来源于北京舞蹈学院本科招生网,如有侵权,请及时联系管理员删除。
0
收藏
微信扫一扫分享
微信里点“发现”
扫一下二维码便可将本文分享至朋友圈
上一篇:中央美术学院2023本科招生录取标准及分数
下一篇:南京师范大学2023年在京本科普通批录取分数线及排名
2021-2023年北京高考试题及答案汇总(可直接下载)2023-07-04
2021-2023年北京高校双培、外培、农村专项计划录取分数线汇总2023-07-20
2023年全国重点高校在京专业录取分数线汇总2024-03-14
没有更多了