为帮助大家练习广东四校联考试题,北京高考在线团队特别整理了2024届广东四校高三上学期10月联考(二)生物试题答案,分享给大家下载练习试题,并核对参考答案做好试卷分析。
全科试题练习:2024届广东四校高三上学期10月联考(二)各科试题及答案
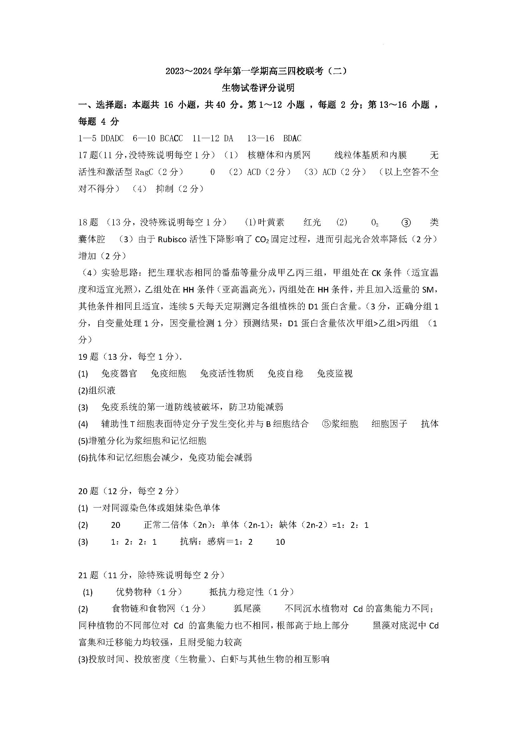
2024届广东四校高三上学期10月联考(二)生物答案

声明:本文由北京高考在线团队(官方微信公众号:京考一点通)排版编辑,内容来源于网络,如有侵权,请及时联系管理员删除。



2023-10-15 10:46|编辑: 吕老师|阅读: 1
摘要
本文为大家分享2024届广东四校高三上学期10月联考(二)生物试题答案,想要练习本套试题广东四校联考试题,核对参考答案的考生点击本文查看。为帮助大家练习广东四校联考试题,北京高考在线团队特别整理了2024届广东四校高三上学期10月联考(二)生物试题答案,分享给大家下载练习试题,并核对参考答案做好试卷分析。
全科试题练习:2024届广东四校高三上学期10月联考(二)各科试题及答案

声明:本文由北京高考在线团队(官方微信公众号:京考一点通)排版编辑,内容来源于网络,如有侵权,请及时联系管理员删除。
0
收藏
微信扫一扫分享
微信里点“发现”
扫一下二维码便可将本文分享至朋友圈
上一篇:2024届广东四校高三上学期10月联考(二)生物试题
下一篇:2024届广东四校高三上学期10月联考(二)物理试题
2023年全国各省市高考试题及答案汇总2024-02-20
2023-2024学年全国各省市高三热门联考试题汇总2024-03-12
2023年全国重点高校各省各批次录取分数线汇总2023-12-12
没有更多了