为帮助各位高三学习练习热门联考试题,北京高考在线团队持续整理了安徽省十联考合肥一中2024届高三第一次教学质量检测试题及答案,本文分享政治科目试题答案,可以核对答案做好试卷分析。
全科试题练习:2024安徽省十联考合肥一中高三第一次教学质量检测试题及答案汇总
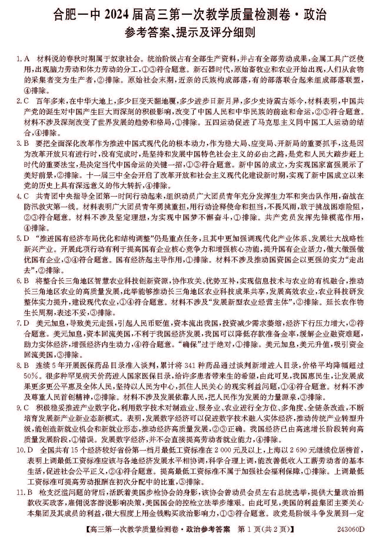
2024安徽省十联考合肥一中高三第一次教学质量检测政治答案

立即下载:2024安徽省十联考合肥一中高三第一次教学质量检测政治答案
声明:本文由北京高考在线团队(官方微信公众号:京考一点通)排版编辑,内容来源于网络,如有侵权,请及时联系管理员删除。









