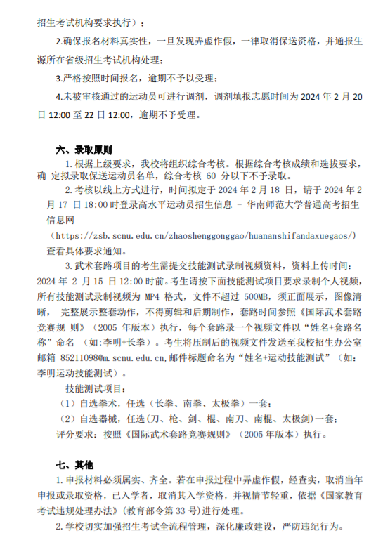
2024年1月22日,华南师范大学2024年保送录取运动员招生简章发布,详细介绍报考条件、招生计划、招生项目、报考程序、录取原则等安排。北京高考在线团队整理了招生简章原文,供大家查看。
华南师范大学2024年保送录取运动员招生简章




附件:符合高校保送录取优秀运动员的竞赛项目及赛事名录(2024版)
声明:本文由北京高考在线团队(官方微信公众号:京考一点通)排版编辑,内容来源于华南师范大学招生网,如有侵权,请及时联系管理员删除。



2024-01-23 19:57|编辑: 吕老师|阅读: 1
摘要
北京高考在线网站整理了华南师范大学2024年保送录取运动员招生简章,分享给各位高考生查看。2024年1月22日,华南师范大学2024年保送录取运动员招生简章发布,详细介绍报考条件、招生计划、招生项目、报考程序、录取原则等安排。北京高考在线团队整理了招生简章原文,供大家查看。




附件:符合高校保送录取优秀运动员的竞赛项目及赛事名录(2024版)
声明:本文由北京高考在线团队(官方微信公众号:京考一点通)排版编辑,内容来源于华南师范大学招生网,如有侵权,请及时联系管理员删除。
0
收藏
微信扫一扫分享
微信里点“发现”
扫一下二维码便可将本文分享至朋友圈
上一篇:华南师范大学2024年运动训练专业招生简章
下一篇:湖南师范大学2024年外语类保送生招生简章
2023-2024学年全国各省市高三热门联考试题汇总2024-03-12
2023年全国重点高校各省各批次录取分数线汇总2023-12-12
2024年特殊类型招生全面介绍:强基计划、综合评价、专项计划等2023-11-10
没有更多了