2024年1月中旬,2024年新高考九省联考如期举行。为方便大家更好的备考,北京高考在线团队收集到一份吉林、黑龙江卷2024年1月九省联考考后提升卷生物试题,供大家练习。
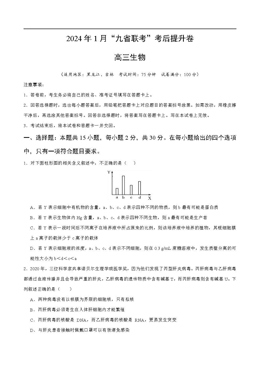
更多试题练习:2024年1月九省联考考后提升卷试题及答案汇总
热门试题下载:2023-2024学年全国各省市高三热门联考试题汇总
2024年1月九省联考考后提升卷生物试题(吉林、黑龙江卷)

立即下载:2024年1月九省联考考后提升卷生物试题(吉林、黑龙江卷)
声明:本文由北京高考在线团队(官方微信公众号:京考一点通)排版编辑,内容来源于网络,如有侵权,请及时联系管理员删除。









