2024年2月20-21日,天一大联考2024天一大联考皖湘名校高三春季阶段性检测如期开考。为方便大家练习本套试题,北京高考在线团队整理了相关试题答案,可下载。
相关试题:2024天一大联考皖湘名校高三春季阶段性检测试题及答案汇总
试题练习:2023-2024学年全国各省市高三热门联考试题汇总
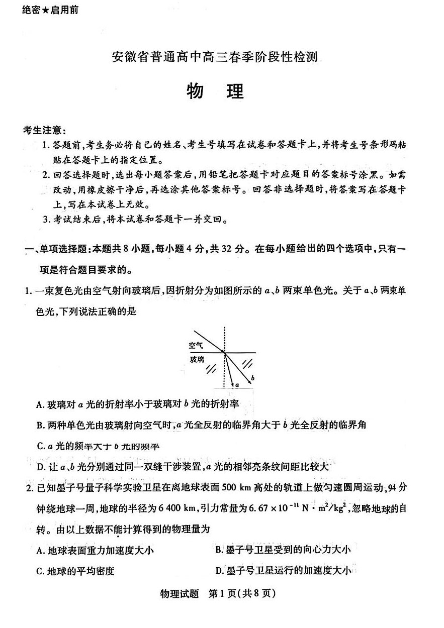
2024天一大联考皖湘名校高三春季阶段性检测物理试题及答案
物理答案暂未公布~

我们为考生们准备了2024热门联考试题分享群,扫描下方二维码进群,也可添加客服号,下载更多热门试题~
扫描进群
声明:本文由北京高考在线团队(微信公众号:bjgkzx)排版编辑,内容来源于网络,如有侵权,请及时联系管理员删除。










