北京各中学2024届高三年级学生已陆续进行了开学测试,为了方便同学们查找相关试题,北京高考在线特意整理了2023-2024学年中国人民大学附属中学高三2月开学考化学试题及答案,供考生下载!
相关汇总:北京各区高三2月开学考试题及答案汇总
最新试题下载:2023-2024学年北京初高中各年级热点试题汇总
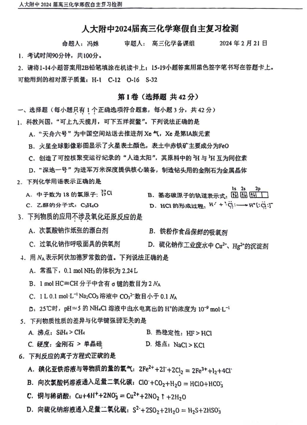
2023-2024学年中国人民大学附属中学高三2月开学考化学试题及答案

立即下载:2023-2024学年中国人民大学附属中学高三2月开学考化学试题及答案
北京各区开学考、月考、期中期末、一模二模试题及时更新中,获取电子版试题,可关注京考一点通(ID:bjgkzx)公众号,第一时间为大家推送最新试题;
获取更多关于北京各区试题相关问题,可扫码进入“北京各区试题分享群"!
声明:本文由北京高考在线团队(微信公众号:bjgkzx)排版编辑,内容来源于网络,如有侵权,请及时联系管理员删除。










